Упр.53 ГДЗ Разумовская Львова 8 класс (Русский язык)
Решение #1

Рассмотрим вариант решения задания из учебника Разумовская, Львова 8 класс, Дрофа, РосУчебник:
53 Спишите, вставляя пропущенные буквы и знаки препи нания. Назовите все словосочетания в каждом предложе нии. Сделайте синтаксический разбор трёх разных по ти пу связи словосочетаний.
1) Уж солнца раскал..нный шар
С гл..вы своей земля ск..тила
И мирный вечера пожар
Волна морская поглотила.
(Ф. Тютчев)
2) П..чален долгий вечер в октябре!
Любил я осень поз..нюю в России.
Любил лесок б..гряный на горе,
Пр..стор полей и сумерки глухие.
(И. Бунин)
3) Есть на полях моей родины скромные
Сёстры и братья заморских цветов:
Их возр..стила весна бл..говонная
В зелени майских лесов и лугов.
(И. Бунин)
2. Выполните морфемный и морфологический разбор причастия. От соответствующего ему глагола образуйте и запишите все возможные причастия и деепричастия.
3. Докажите, что корень выделенного слова существует в русском языке в нескольких вариантах.
4. Найдите слова, употреблённые в переносном значении. Какие виды тропов (эпитет, метафора, олицетворение) создают эти слова в данных примерах?
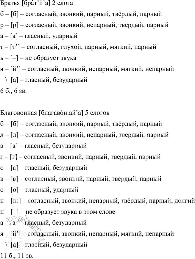
5. Из третьего текста выпишите слова, в которых буквы е, я обозначают два звука. Выполните фонетический разбор этих слов.
*размещая тексты в комментариях ниже, вы автоматически соглашаетесь с пользовательским соглашением