№1045 ГДЗ Атанасян 7-9 класс по геометрии (Геометрия)

Решение #1

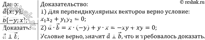
Изображение №1045 ГДЗ Атанасян 7-9 класс по геометрии

Рассмотрим вариант решения задания из учебника Атанасян, Бутузов 9 класс, Просвещение:
Докажите, что ненулевые векторы а {х; у) и b {-у; х} перпендикулярны.
*Цитирирование задания со ссылкой на учебник производится исключительно в учебных целях для лучшего понимания разбора решения задания.
*размещая тексты в комментариях ниже, вы автоматически соглашаетесь с пользовательским соглашением