№1053 ГДЗ Атанасян 7-9 класс по геометрии (Геометрия)

Решение #1

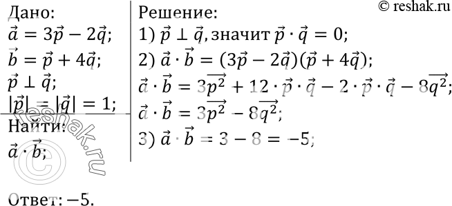
Изображение Вычислите скалярное произведение векторов а и b, если a = 3p-2q и b=р + 4q, где р и q — единичные взаимно перпендикулярные...

Рассмотрим вариант решения задания из учебника Атанасян, Бутузов 9 класс, Просвещение:
Вычислите скалярное произведение векторов а и b, если a = 3p-2q и b=р + 4q, где р и q — единичные взаимно перпендикулярные векторы.
*Цитирирование задания со ссылкой на учебник производится исключительно в учебных целях для лучшего понимания разбора решения задания.
*размещая тексты в комментариях ниже, вы автоматически соглашаетесь с пользовательским соглашением