№1082 ГДЗ Атанасян 7-9 класс по геометрии (Геометрия)

Решение #1

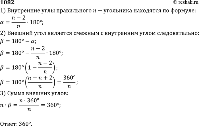
Изображение Чему равна сумма внешних углов правильного n-угольника, если при каждой вершине взято по одному внешнему...

Рассмотрим вариант решения задания из учебника Атанасян, Бутузов 9 класс, Просвещение:
Чему равна сумма внешних углов правильного n-угольника, если при каждой вершине взято по одному внешнему углу?
*Цитирирование задания со ссылкой на учебник производится исключительно в учебных целях для лучшего понимания разбора решения задания.
*размещая тексты в комментариях ниже, вы автоматически соглашаетесь с пользовательским соглашением