Упр.367 ГДЗ Лукашик 7-9 класс по физике (Физика)
Решение #1

Рассмотрим вариант решения задания из учебника Лукашик, Иванова 7 класс, Просвещение:
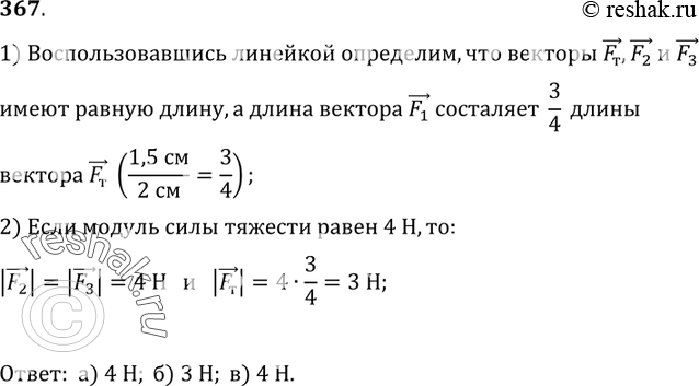
367. На рисунке 82 графически изображены силы, действующие на модель самолета. Сила тяжести равна 4 Н.
Пользуясь линейкой, определите модули сил: a) F2 — силы тяги двигателя модели; б) F1 — силы сопротивления воздуха и в) F3 — подъемной силы.
*размещая тексты в комментариях ниже, вы автоматически соглашаетесь с пользовательским соглашением