Упр.421 ГДЗ Макарычев Миндюк 9 класс (Алгебра)
Решение #1
Решение #2

Рассмотрим вариант решения задания из учебника Макарычев, Миндюк, Нешков 9 класс, Просвещение:
21. Изобразив схематически графики уравнений, выясните, имеет ли решения система уравнений и если имеет, то сколько:
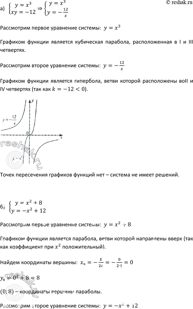
а) система
y=x3,
xy=-12;
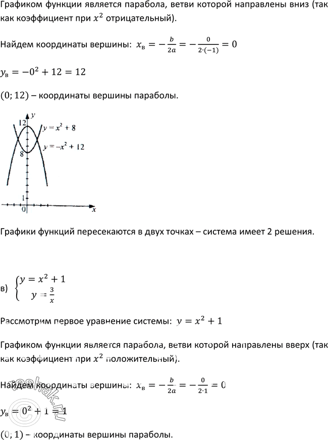
б) система
y=x2+8,
-x2+12;
в) система
y=x2+1,
xy=3;
г) система
x2+y2=9,
(x-10)2+y2=16.
*размещая тексты в комментариях ниже, вы автоматически соглашаетесь с пользовательским соглашением