Упр.541 ГДЗ Макарычев Миндюк 9 класс (Алгебра)
Решение #1

Рассмотрим вариант решения задания из учебника Макарычев, Миндюк, Нешков 9 класс, Просвещение:
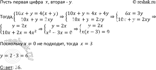
541. Найдите двузначное число, которое в 4 раза больше суммы его цифр и в 2 раза больше произведения его цифр.
*размещая тексты в комментариях ниже, вы автоматически соглашаетесь с пользовательским соглашением