Упр.525 ГДЗ Лукашик 7-9 класс по физике (Физика)
Решение #1
Решение #2

Рассмотрим вариант решения задания из учебника Лукашик, Иванова 7 класс, Просвещение:
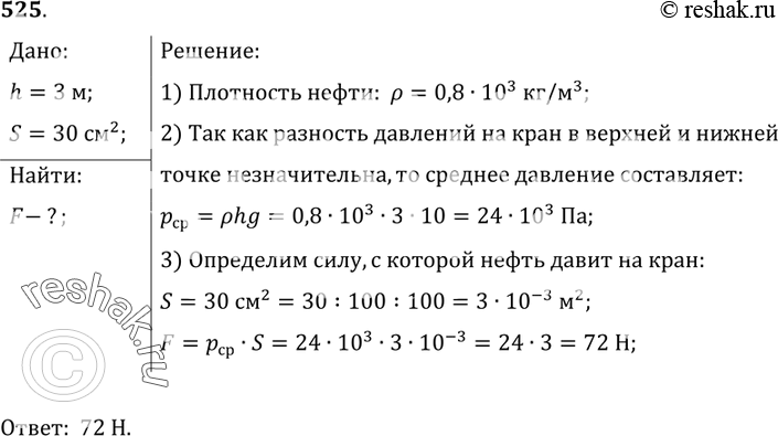
525*. В цистерне, заполненной нефтью, на глубине
3 м имеется кран, площадь отверстия которого 30 см2. С какой силой давит нефть на кран?
*размещая тексты в комментариях ниже, вы автоматически соглашаетесь с пользовательским соглашением