Упр.530 ГДЗ Лукашик 7-9 класс по физике (Физика)
Решение #1
Решение #2

Рассмотрим вариант решения задания из учебника Лукашик, Иванова 7 класс, Просвещение:
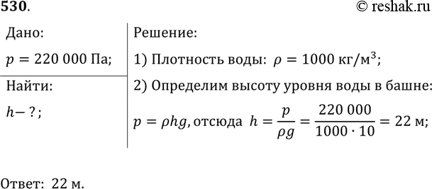
530. Определите высоту уровня воды в водонапорной башне, если манометр, установленный у ее основания, показывает давление 220 000 Па.
*размещая тексты в комментариях ниже, вы автоматически соглашаетесь с пользовательским соглашением