Упр.534 ГДЗ Лукашик 7-9 класс по физике (Физика)
Решение #1

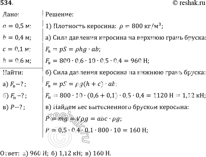
Рассмотрим вариант решения задания из учебника Лукашик, Иванова 7 класс, Просвещение:
534. Произведите расчет, взяв данные предыдущей задачи, предполагая, что воду заменили керосином.
*размещая тексты в комментариях ниже, вы автоматически соглашаетесь с пользовательским соглашением