Упр.379 ГДЗ Макарычев Миндюк 9 класс (Алгебра)
Решение #1
Решение #2

Рассмотрим вариант решения задания из учебника Макарычев, Миндюк, Нешков 9 класс, Просвещение:
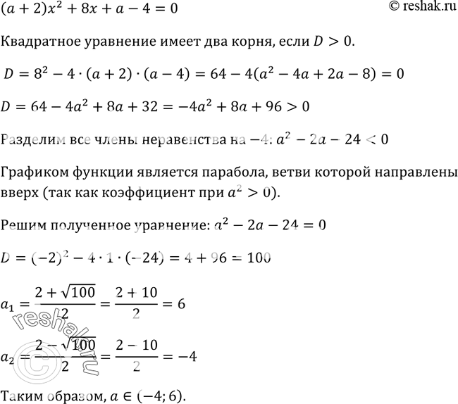
379 При каких значениях а уравнение (а + 2)x2 + 8x + а - 4 = О имеет два корня?
*размещая тексты в комментариях ниже, вы автоматически соглашаетесь с пользовательским соглашением