Упр.382 ГДЗ Макарычев Миндюк 9 класс (Алгебра)
Решение #1
Решение #2
Решение #3

Рассмотрим вариант решения задания из учебника Макарычев, Миндюк, Нешков 9 класс, Просвещение:
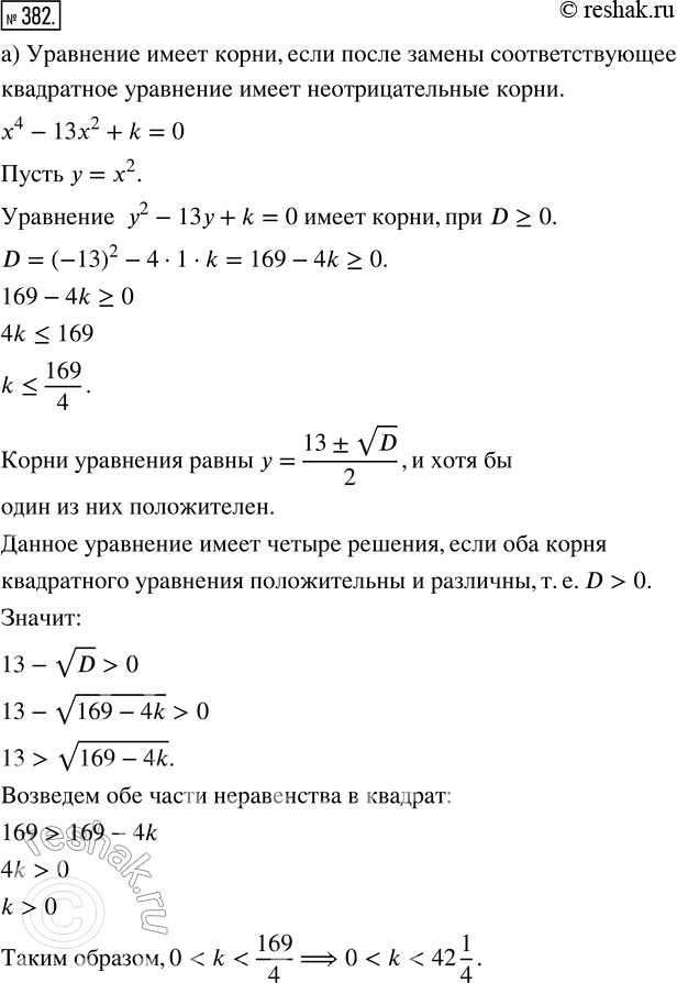
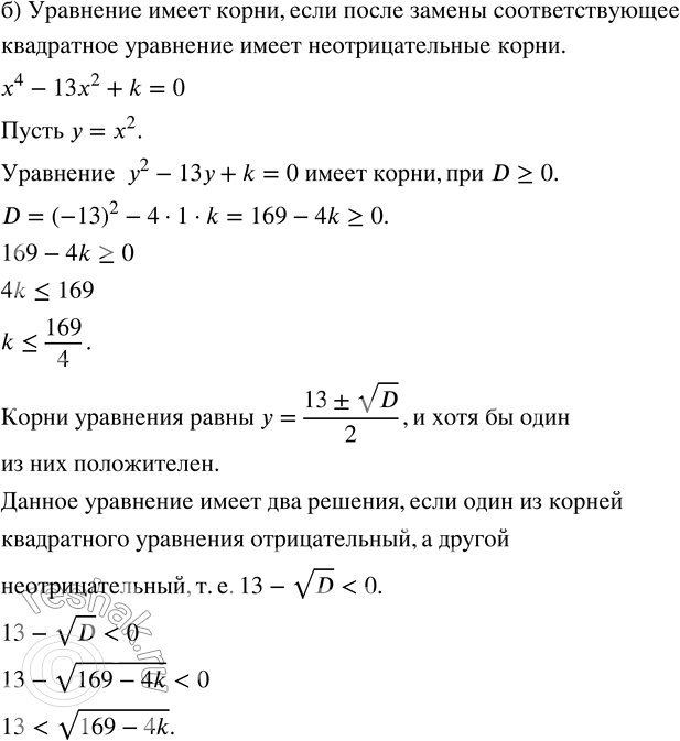
382. (Задача-исследование.) При каких значениях k биквадратное уравнение х^4 - 13х^2 + k = 0:
а) имеет четыре корня;
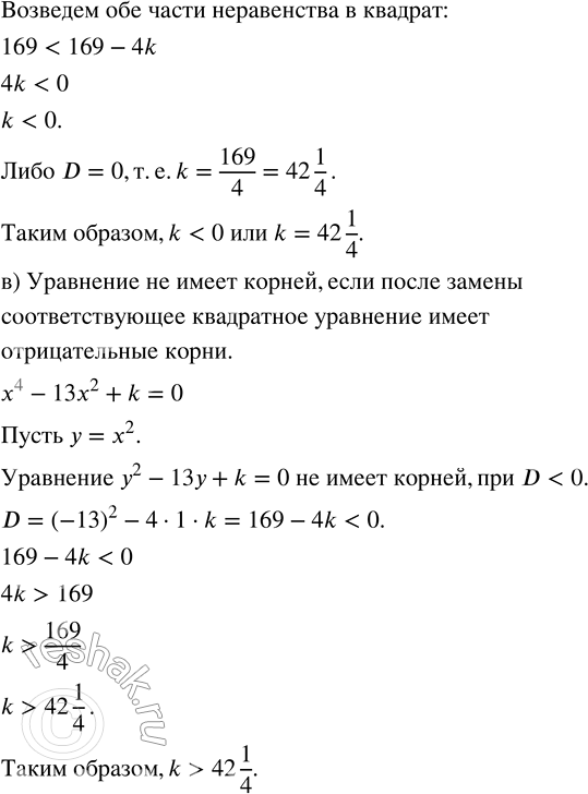
б) имеет два корня;
в) не имеет корней?
1) Обозначьте х^2 через у. Выясните, при каких значениях k полученное квадратное уравнение: имеет два корня, имеет один корень, не имеет корней.
2) Укажите знаки корней квадратного уравнения с переменной у, если корни существуют.
3) Сделайте вывод о числе корней заданного уравнения в зависимости от значения k.
*размещая тексты в комментариях ниже, вы автоматически соглашаетесь с пользовательским соглашением