Упр.583 ГДЗ Макарычев Миндюк 9 класс (Алгебра)
Решение #1
Решение #2

Рассмотрим вариант решения задания из учебника Макарычев, Миндюк, Нешков 9 класс, Просвещение:
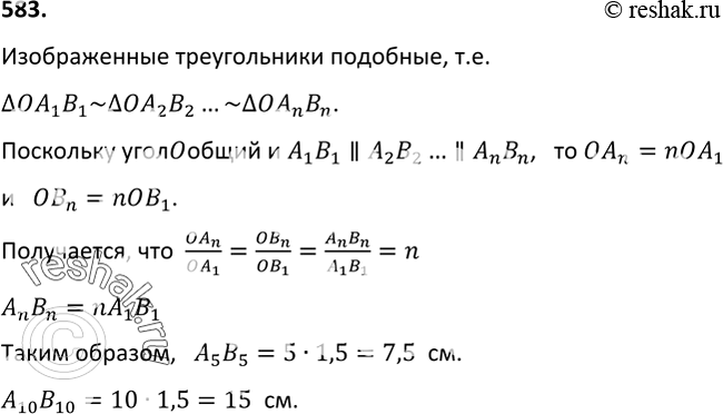
583. (Для работы в парах.) На стороне ОА угла АОВ от его вершины отложены равные отрезки и через их концы проведены параллельные прямые (рис. 75). Длина отрезка А1В1 равна 1,5 см. Найдите длину отрезка:
а) A5B5; б) А10В10.
1) Обсудите, какое известное вам из Рис. 75 курса геометрии свойство надо использовать для решения задачи.
2) Распределите, кто выполняет задание а), а кто — задание б), и выполните их.
3) Проверьте друг у друга, правильно ли выполнено задание, и исправьте ошибки, если они допущены.
*размещая тексты в комментариях ниже, вы автоматически соглашаетесь с пользовательским соглашением